
Erklimme die Leiter
Tony wurde in sehr bescheidenen Verhältnissen im Sternensystem Ellis geboren. Er lebte davon, mit seiner alten Aurora Clipper Erze für seinen Vater zu transportieren, der ein Bergwerksbetrieb leitete. Der Tag, an dem er es schaffte, in das Kiel-System zu springen und sich eine glänzende, neue Freelancer bei Musashi zu kaufen, war der stolzeste Tag seines jungen Lebens. Von dort an fand er Spaß daran, die großen Handelsrouten entlangzufliegen, dabei immer größere und wertvollere Fracht zu transportieren und sich damit einen Namen bei der Händlergilde zu machen. Je länger seine Flüge waren, desto besser für ihn; er lernte das Universum kennen und verdiente sich dabei seinen Lebensunterhalt.
Innerhalb von drei Jahren besaßen er und eine Gruppe von Freunden zwei Starfarer, zwei Caterpillar (für die etwas unsicheren Systeme) und eine Constellation (leider mit leichten Gebrauchsspuren). Er hatte bereits gute Kontakte in insgesamt siebzehn Sternensystemen geknüpft. Da ihm das nicht genug war, gründete er mit sieben weiteren Freunden die Bergbaugesellschaft Anvil and Forge und begann mit dieser erste Bergbauoperationen durchzuführen. Schlussendlich erwarb A&F eine eigene Erz-Raffinerie, um die Kosten, ihre Erze an den Markt zu bringen, zu senken. Aber Tony träumte bereits von der Produktion eigener Metalllegierungen und weiterer Komponenten, um die großen Waffenhersteller in der Galaxis zu versorgen.
Alles ist möglich – nur die Sterne sind die Grenze.
Die Ökonomie
Eine der häufigsten Fragen, die von den Spielern zu Star Citizen gestellt wird, ist die nach der Funktionsweise der Ökonomie der Spielwelt. Heute möchten wir euch einen kleinen Einblick in dieses System geben, welches das Spiel nicht nur bereichern und die Immersion fördern wird, sondern dem Spieler vor allen Dingen Spaß bereiten soll.
Im Grunde seinen Herzens ist Star Citizen eine riesige, lebendige Welt, die eine bemerkenswert detaillierte Raumkampfsimulation mit einem tiefgreifenden Wirtschaftssystem eines viele Sternensysteme umspannenden Imperiums verbindet. Wie ein menschliches Herz oder auch eine große Maschine muss das Ganze gepflegt und zusammengehalten werden. Wir wollten deswegen etwas Licht auf den Motor werfen, der die Wirtschaft von Star Citizen am Laufen hält.
Die Maschinerie der Wirtschaft
Um eine relativ stabile Wirtschaft zu erzeugen, die dennoch durch Spieler und deren Handlungen beeinflusst werden kann, wird die Ökonomie von Star Citizen so aufgebaut, dass sie Millionen von Individuen (ob Spieler oder NPCs) repräsentiert. Diese Arbeiten zusammen, um Rohstoffe und Produkte von einem Ende der Galaxis an das andere zu bringen. Aber das ist nur ein Teil der Aufgaben in der Wirtschaft!
Minenarbeiter und andere Rohstoffsammler fördern die Ressourcen aus verschiedenen Quellen wie Minen, Asteroiden und sonstigen An- und Abbaugebieten. Händler transportieren diese Rohstoffe an andere Orte, wo sie weiterverarbeitet werden. Jagdpiloten verdienen sich ihre Credits, indem sie die Frachtrouten und die darauf fliegenden Schiffe vor Überfällen und anderen Gefahren schützen. Dagegen versuchen Piraten und Freibeuter genau das Gegenteil, nämlich die Waren für den eigenen Profit zu erbeuten. Raffinerien veredeln die Rohstoffe und Fabriken verarbeiten deren Erzeugnisse zu Produkten, die im gesamten Universum nachgefragt werden.
Die Preise im Spiel sind keine Fixpreise. Eine Raffinerie wird die veredelten Waren nicht immer zum gleichen Preis verkaufen können; das Angebot und die Nachfrage regeln den Preis. Wo werden die Waren benötigt? Welche Mengen wurden bereits zum betreffenden Ort transportiert? Gibt es einen Mangel oder einen Überfluss der Waren? Es gibt viele Faktoren, die sich auf den Preis auswirken.
Weil sich das Wirtschaftssystem aus der gesamten Bevölkerung zusammensetzen wird (Spieler und NPCs, die sich in einem Faktor von ca. 1:9 bewegen (1 Spieler auf 9 NPCs)), wird das System auch primär von der KI bzw. den NPCs selbst aufrechterhalten. Findet sich kein Spieler, um eine wichtige Fracht in ein System zu liefern, so wird sich ein NPC dafür finden. Auch weitere Abhängigkeiten, wie eine Eskorte für einen Händler, können von den NPCs ausgeführt werden, wenn sich keine Spieler für diese Aufgabe finden. Auch die Veredelung von Rohstoffen und die Herstellung von fertigen Gütern werden von NPCs durchgeführt, obwohl es den Spielern ebenso möglich sein wird, selbst eine Raffinerie oder andere Produktionsstätten zu betreiben. Auch der Abbau von Ressourcen ist von Seiten der Spieler möglich. Das ganze System ist aber darauf ausgelegt, dass die Wirtschaft keine Spieler benötigt, um funktionstüchtig zu sein.
Knotenpunkte der Wirtschaft
Das Spieluniversum besteht aus tausenden von Knotenpunkten, welche die Wirtschaft darstellen. Ein Knotenpunkt ist ein abstraktes Gebilde, das verschiedene Güter aus unterschiedlichen Quellen benötigt, um diese in andere Güter weiterzuverarbeiten. Es gibt kleine, grundlegende Knotenpunkte, die sich zu größeren Knotenpunktgruppen zusammenschließen. Wenn diese Knoten zusammenarbeiten, können sie einen Teil ihres Geschäftes in sich geschlossen – also eigenständig – handhaben, während sie für andere Teile externe Hilfe benötigen. Ob diese Hilfe, also die Anlieferung von benötigten Waren, nun vom Spieler geleistet wird oder von einem NPC, ist für die Wirtschaft erst einmal nicht von Bedeutung, so lange die Lieferung in einem überschaubaren Zeitrahmen erfolgt.
Okay, langsam mit den Pferden, her mit einem Beispiel:
Eine Waffenschmiede als Knotenpunkt benötigt Ressourcen, die sie selbst nicht produzieren kann. Damit eine Waffenschmiede einen neuen Laser herstellen kann, werden verschiedene Erze, Energie, Kristalle und weitere Komponenten benötigt. Sind diese Komponenten/Waren vorhanden, so produziert der Waffenfabrik-Knotenpunkt die Ware „Laser“, um diese dann wiederum an Dritt-Knotenpunkte zu liefern bzw. liefern zu lassen. Das könnte z. B. ein Knotenpunkt wie die Roberts Space Industries-Schiffswerft sein. Fehlt der Input, also etwa die benötigten Erze, fährt der Knotenpunkt die Produktion herunter und RSI bekommt eben keinen Laser für seine Schiffe. Chris ist nicht erfreut!
Kommen wir zur nackten Theorie dieser Knotenpunkte. Jeder Knotenpunkt besteht aus mehreren Teilen:
Knotenpunkt-Inputs
Inputs sind die Dinge, die ein Knotenpunkt benötigt, um funktionieren zu können. Ist zu wenig einer benötigten Ware vorhanden, wird die Produktivität des Knotenpunktes darunter leiden und die Preise werden sich entsprechend verändern.
Knotenpunkt-Speicher
Der Speicher des Knotenpunkts bestimmt die Menge an Waren, die auf Lager gehalten werden kann. Ist das Lager für eine bestimmte, für die Produktion benötigte Ware voll, wird der Knotenpunkt diese so lange nicht mehr nachfragen, bis sich die Menge verringert hat. Auf der anderen Seite, wenn einem Knotenpunkt eine benötigte Ware ausgeht, wird er die Preise erhöhen und zusätzlich Missionen generieren, um den Mangel auszugleichen.
Auch die hergestellten und verarbeiteten Güter benötigen Lagerplatz, bis diese verkauft bzw. abtransportiert werden können. Kann der Knotenpunkt die Güter nicht verkaufen bzw. abtransportieren, weil sich keine Abnehmer finden, werden Produktion und Preise verringert, bis die Nachfrage ausreichend angestiegen ist. „Alles muss raus, Räumungsverkauf mit 30 % Rabatt.“ Falls zu wenige Waren eingelagert sind, werden die Preise ansteigen, bis die Produktion aufgeholt hat.
Natürlich wird es die Möglichkeit geben, die Speicherkapazität für eingehende und ausgehende Komponenten zu erweitern.
Die Verarbeitungskapazität eines Knotenpunkts
Die Verarbeitungskapazität eines Knotenpunkts hängt von der Anzahl der Arbeiter, ihrer momentanen Arbeitsmoral und der Qualität der vorhandenen Verarbeitungsmaschinen ab. Mit einem Hammer und Amboss stellt man keine Laserwaffe her! Der Knotenpunkt kann im Zuge seines Wachstums existierende Ausrüstung verbessern oder zusätzliche Ausrüstung bzw. Werkshallen anschaffen, um eine höhere Produktion zu erreichen.
Knotenpunkt-Output
Wenn ein Knotenpunkt ausreichend Rohmaterialien besitzt, produziert er seine Waren gemäß seiner Verarbeitungskapazität. Diese Waren werden dann im Warenhaus gelagert, bis sie abtransportiert werden können. Die Gleichung für die Produktion eines Knotenpunkts wird in etwa so aussehen:
• Produktion per Zyklus [P] = die Anzahl von Einheiten, die per “Tick” der Wirtschaft hergestellt werden
• Arbeitermoral [M] = Anzahl der Arbeiter / benötigte Arbeiter * Moral (%)
• Ausrüstungsprozentanteil [E] = Größe der Fabrik * (Qualität der Ausrüstung / maximale Qualität)
• Materialkoeffizient [MC] = minimaler Prozentanteil, der von allen benötigten Konstruktionseinheiten verfügbar ist
• Produktion (Kotenpunkt-Output) = M * E * MC
Im Bild findet ihr einige Beispiele für Knotenpunkte inklusive ihres benötigten Inputs und produzierten Outputs aufgelistet (zum Vergrößern draufklicken).
Knotenpunkt-Typen
Während es viele verschiedene Arten von Knotenpunkten im Spiel gibt, gibt es nur eine begrenzte Anzahl grundlegender Knotenpunkte.
Kommen wir zum Ziel der meisten Produktionsketten: der Spieler oder NPC selbst. Alle Personen werden zu Bevölkerungsknotenpunkten zusammenfasst. Diese Knoten haben einen Bedarf an den verschiedenen Gütern, die im Spiel hergestellt werden. Damit der Verwaltungsaufwand der Knoten nicht überhandnimmt, besitzen Produktionsknoten keinen eigenen Bevölkerungsknoten. Die Arbeiter sind Teil eines Bevölkerungsknotenpunktes, in den der Produktionsknotenpunkt integriert ist. Eine Waffenfabrik muss sich also nicht um die Grundbedürfnisse seiner Arbeiter, wie deren Ernährung, kümmern.
Wenn sich eine Gruppe von Siedlern auf einem bisher unbewohnten Planeten niederlässt, wird zuerst ein Bevölkerungsknotenpunkt erstellt. Jeder Planet besitzt wenigstens diese drei Knotenpunkte: Bevölkerung, Unterhaltung und Landung. Dazu kommen, je nach Ort, weitere Knoten, wie etwa für Rohstoffe, Verarbeitung und Herstellung. Einige Planeten werden nur eine einzige Knotenpunktgruppe besitzen, während andere mehrere solcher Gruppen an verschiedenen Orten verteilt besitzen werden, die auch deutlich größer sein können.
In seiner Gesamtheit kann ein Planet auch als ein einzelner Makro-Knotenpunkt betrachtet werden, da er bestimmte Ressourcen benötigt und andere Ressourcen zum Kauf anbietet. Im Bild findet ihr ein einfaches Beispiel für die Verbindungen von Knotenpunkten.
Wenn die Menschen glücklich und produktiv sind, wird der Bevölkerungsknotenpunkt wachsen und weitere Produktionsknotenpunkte integrieren, um die zusätzlichen Arbeitskräfte zu nutzen. Wenn eine blühende Kolonie ihre Produktion erhöhen muss, sowohl um die eigenen Bedürfnisse zu befriedigen als auch um den Handel auszuweiten, wird möglicherweise ein tüchtiger Unternehmer sich dazu entschließen, auf einem Stück Land ein Casino zu errichten, um die Arbeitsmoral seiner Arbeiter zu erhöhen.
Die Produktionskette
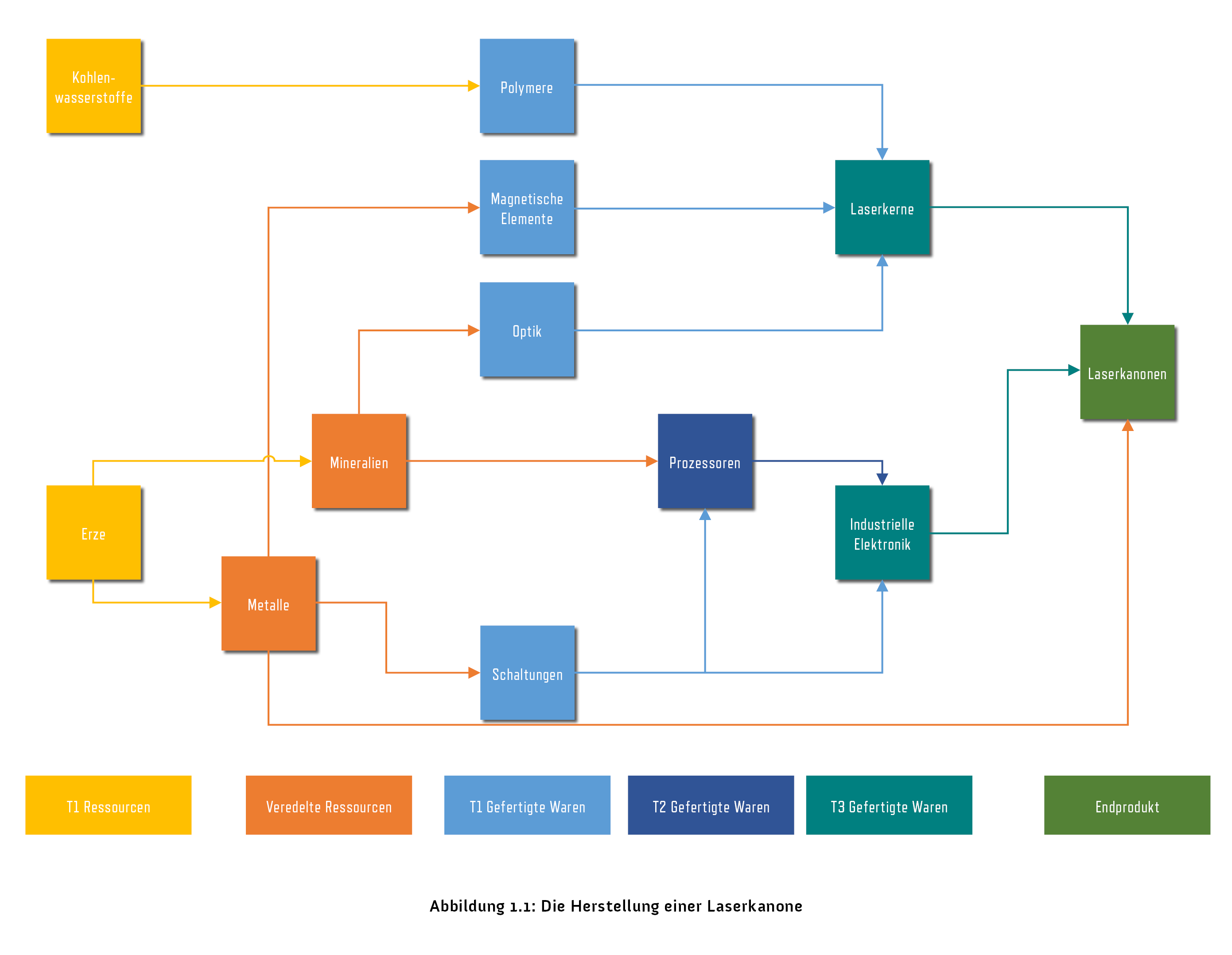
Das obere Beispiel ist stark vereinfacht. Die Produktionsketten im Spiel sind weitaus komplexer. Man kann nicht einfach aus einem Stück Erz ein Raumschiff herstellen. Viele Schritte und viele Akteure werden benötigt, um eine einzelne Aurora zu produzieren. Eine Vielzahl an Rohstoffen und Gütern müssen in die von der Fabrik benötigten Materialien umgewandelt werden, damit diese den Rumpf, das Cockpit, die Elektronik, das HUD, die Sitze und andere Komponenten des Schiffes herstellen kann. Währenddessen produzieren weitere Hersteller die Kanonen und Raketen, die an das fertige Schiff angebracht werden. Im Bild ist beispielhaft eine Prodduktionskette für den Bau einer Laserkanone dargestellt.
Es gibt nicht unendlich Nachschub an gefertigten Waren. Hat eine Raketenfabrik plötzlich einen Mangel an benötigten Komponenten, könnten Eskorten, welche die Fabrik anfliegen, nachdem sie ein ausgedehntes Feuergefacht hinter sich gebracht haben und nun ihren Vorrat an Raketen auffüllen möchten, sehr hohe Preise vorfinden oder möglicheiweise gar vor leeren Lagern stehen. Auch deswegen kann die Bereitstellung von den größten und komplexesten Produkten sehr viel Zeit in Anspruch nehmen. Wenn Aegis Dynamics einen Monat benötigt, um eine Idris zu produzieren und es einen Ansturm auf Fregatten gibt, kann es sein, dass ihr sehr lange darauf warten müsst, euer neues Schiff von der Werft abzuholen.
Da die Wirtschaft, wie oben beschrieben, nicht nur auf den Spielern beruht, sondern auch NPCs eine große Rolle spielen, sollten diese Engpässe zwar vorhanden sein, aber nie zum kompletten Stillstand mancher Produktionsketten führen.
Den Ressourcenfluss am Laufen halten
Stark bevölkerte Systeme (mit sehr vielen Knotenpunkten) werden oft einen sehr gleichbleibenden Ressourcenbedarf haben sowie fast gleichbleibende Exporte. Systeme, welche die Bedürfnisse eines anderen abdecken, können feste Handelsrouten etablieren und regelmäßige Transportmissionen für Spieler und NPCs anbieten, um ihre Güter weiterzuverkaufen bzw. ihren eigenen Bedarf zu decken. Führen diese Transportmissionen durch ein unsicheres Gebiet, werden deren Routen vom System abgeändert oder es werden Eskortmissionen für den Transport angeboten. Der Spieler kann nun diese Missionen übernehmen, Gesetz dem Fall, er ist bei den jeweiligen Unternehmen oder Organisationen wohlbekannt.
Kommt es aber dennoch dazu, dass die Warenketten stocken, werden Güter nur noch in limitierten Stückzahlen zu bekommen sein. Bei lange bestehenden und regelmäßig verwendeten Handelsrouten wird eine solche Knappheit eher selten auftreten. Als Beispiel nehmen wir die Handelsrouten, die wichtige Zentralgebiete versorgen, wie die Erde selbst. Für diese Systeme sind so viele etablierte Versorgungsrouten vorhanden, die dazu führen, dass es nur sehr selten zu Engpässen kommen wird. Im Gegenzug können gerade neue Handelsrouten zu weniger bekannten und unsicheren Orten schnell ins Stocken geraten.
Bei einer kurzfristigen Knappheit wichtiger Ressourcen wird das Spielsystem einzelne Missionen generieren nach dem Prinzip: „Wer zuerst kommt...“. Ähnliche Missionen werden generiert, wenn etwa ein Planet eine Veränderung der lokalen Verhältnisse erfährt, wie Dürren, Unruhen oder andere Ereignisse, welche die Fähigkeit der Welt beeinträchtigen, ihre Grundbedürfnisse zu befriedigen. Welchen Weg die Spieler auch wählen, es wird immer Orte für große und kleine Händler geben, sich ihren Lebensunterhalt im Star Citizen-Universum zu verdienen.
Wie man sich einen Namen als Industriegigant verdient
Selbst Spieler mit einem bescheidenen Startkapital können mit der Zeit ein gigantisches Handelsimperium begründen. Beginnend mit kleinen Transportaufträgen, können sie ihr Vermögen vergrößern, sich größere Schiffe zulegen, sich einen guten Ruf bei den größten Unternehmen erarbeiten und schließlich eigene Handelsrouten etablieren, welche die gesamte Galaxis umspannen.
Spieler oder Organisationen mit genügend Einfluss und natürlich ausreichend Credits in der Tasche, können individuelle Produktionsknotenpunkte kontrollieren und letztendlich ein Industrieimperium aufbauen. Besonders aggressive Unternehmer können versuchen, über ganze Sektionen von Handelsketten die Kontrolle zu erlangen und dann ihre eigenen Waren zu produzieren, die sie auf dem freien Markt veräußern. Das heißt, falls sie für genügend Nachschub an Ressourcen sorgen können. Aber Achtung, etablierte Großkonzerne und Organisationen sind nicht gerade glücklich darüber, einen Teil vom Kuchen zu verlieren.
Wenn ihr eine Mine oder Fabrik betreibt, werdet ihr euch um mehr kümmern müssen als die Rohstoffe, die benötigt werden. Wenn euer Produktionsknotenpunkt die Produktion zurückfährt, weil er nicht über genügend Arbeiter verfügt oder deren Arbeitsmoral im Keller ist, werdet ihr den lokalen Bevölkerungsknotenpunkt unterstützen müssen oder sicherstellen, dass es genügend Unterhaltungsknotenpunkte gibt, um eure Arbeiter glücklich und produktiv zu halten.
Sorge immer dafür, dass deine eigenen Knotenpunkte mit ausreichend Waren versorgt werden und sorge ebenso dafür, dass alle Knotenpunkte, von denen du abhängig bist, gut dastehen. Auch die kleinen Zahnräder greifen ineinander, es ist immer eine Herausforderung, alles am Laufen zu halten.
Was springt für mich dabei raus?
Das Star Citizen-Wirtschaftssystem zu kreieren, ist eine große Herausforderung. Zusätzlich zur Entwicklung einer umfangreichen Simulation des Kampfes in den Raumschiffen oder zu Fuß bauen wir ein umfassendes System für die Wirtschaft des Spiels. Wir geben den Spielern die Möglichkeit, so viel (oder so wenig) sie möchten am Wirtschaftskreislauf teilzunehmen. Im Zuge der Entdeckung neuer Welten, der Geburt von Kolonien und neuer Städte an den Grenzen des Imperiums wird jeder Spieler sich nach seinen Vorstellungen in die Handelskette einklinken können. In dieser Simulation der Wirtschaft soll der Spieler immer Teil des Ganzen sein, ob nun als reiner Konsument oder auch als eigener Antrieb für die Wirtschaft des Universums. Die Wahl liegt bei euch!